Jump to content
Калькуляторы

RSTP TP-LInk 5412F

Доброго времени суток. Подскажите по схеме.

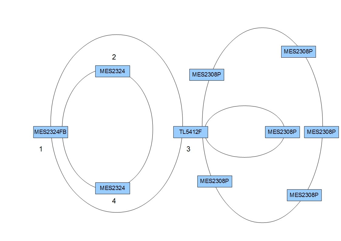
Имеем:

 1.Большое кольцо

 2.Малое кольцо-1

 3.Малое кольцо-2

 

Номера коммутаторов. 

1 Рутовый находится в серверной.

2 Агрегация для 7 коммутаторов в административном здании.

3 Агрегация для двух дополнительных колец.

4 Доступ для пользователей

 

В большом кольце используется два волокна * 1GB. Собраны транк. В остальных кольцах по одному волокну

 

 

Собрал схему на столе, работает. 

Вопрос номер один. как быть с ролью 3 коммутатора TP-Link 5412F.

Напрашивается схема номер 2, где Коммутаторы Eltex работают в большом кольце по 10G, а TP-link  в своем кольце.

Либо полностью выключить RSTP на TP-LInk 5412F и оставить только на Eltex'ах

 

Данная схема планируется использоваться на предприятии. Большое кольцо - чтобы  сократить время простоя в случае обрыва опт. Малые кольца под систему видеонаблюдения в цехе. Влан телефонии и видеонаблюдения присутствует на всей сети предприятия.

RSTP.jpg

stp-2.jpg

Share this post


Link to post
Share on other sites

Для колец агрегации я бы лучше посмотрел в сторону ERPS, eltex вроде умеет, правда хз насколько криво.

Share this post


Link to post
Share on other sites

вторая схема предпочтительнее, особенно если вместо STP кинуть LACP на 5412, с линками по разным физическим кабелям...

Share this post


Link to post
Share on other sites

 

6 hours ago, NiTr0 said:

вторая схема предпочтительнее, особенно если вместо STP кинуть LACP на 5412, с линками по разным физическим кабелям...

Вот... если есть лишние волокна - то может лучше LACP собрать?

Share this post


Link to post
Share on other sites

само собой. как минимум 1) гарантированно не будет косяков типа всплесков флуда при восстановлении связи (такое на рстп солянке с 5+ свичами в кольце наблюдалось - то ли тайминги кривые, то ли фирмварь кривая) и 2) все волокна используются, нет погашенного резерва.

 

если уж нет волокон - тут надо кольца строить (и желательно - с ограничением pps для бродкаст/мультикаст пакетов).

Share this post


Link to post
Share on other sites

Create an account or sign in to comment

You need to be a member in order to leave a comment

Create an account

Sign up for a new account in our community. It's easy!

Register a new account

Sign in

Already have an account? Sign in here.

Sign In Now