Jump to content

Recommended Posts

Posted (edited)

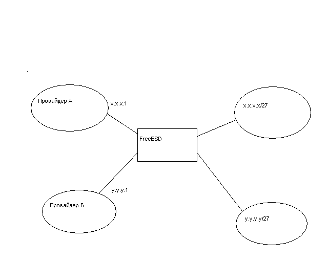
Ситуация: Есть два провайдера, каждый провайдер выделил подсети из белых адресов (например x.x.x.x/27 (шлюз х.х.х.1) и y.y.y.y/27 (шлюз y.y.y.1)), оба провайдера заводятся на биллинг и от биллинга к пользователям. Биллинг под управлением FreeBSD. Как сделать так, чтобы пользователи x.x.x.x/27 через биллинг уходили на х.х.х.1, а пользователи y.y.y.y/27 через биллинг уходили на y.y.y.1 ? Была идея реализовать такое через ipfw fwd. Заранее спасибо.

post-59563-1245760154_thumb.png

Edited by udaffrzn
Posted
Ситуация: Есть два провайдера, каждый провайдер выделил подсети из белых адресов (например x.x.x.x/27 (шлюз х.х.х.1) и y.y.y.y/27 (шлюз y.y.y.1)), оба провайдера заводятся на биллинг и от биллинга к пользователям. Биллинг под управлением FreeBSD. Как сделать так, чтобы пользователи x.x.x.x/27 через биллинг уходили на х.х.х.1, а пользователи y.y.y.y/27 через биллинг уходили на y.y.y.1 ? Была идея реализовать такое через ipfw fwd. Заранее спасибо.
Какая версия FreeBSD?

Если свежая, то можно использовать setfib - множественные таблицы маршрутизации. Можно и форвард...

Join the conversation

You can post now and register later. If you have an account, sign in now to post with your account.

Guest
Reply to this topic...

×   Pasted as rich text.   Paste as plain text instead

  Only 75 emoji are allowed.

×   Your link has been automatically embedded.   Display as a link instead

×   Your previous content has been restored.   Clear editor

×   You cannot paste images directly. Upload or insert images from URL.

×
×
  • Create New...
На сайте используются файлы cookie и сервисы аналитики для корректной работы форума и улучшения качества обслуживания. Продолжая использовать сайт, вы соглашаетесь с использованием файлов cookie и с Политикой конфиденциальности.