Jump to content

Recommended Posts

Posted

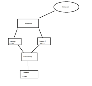
Доброго времени! Стоит задача сделать балансировку входящего трафика через два сервера с помощью микротика.

Нужно, чтобы трафик из интернета до сервера 3 прошёл +- пополам через сервер 1 и сервер 2. Обязательно нужно, что все пакеты принадлежащие одному входящему IP ходили только через 1 интерфейс. Либо на сервер 1, либо на сервер 2.

Погуглив, нашёл рекомендации, что для таких случаев нужно нумеровать соединения и все его пакеты: каждый 1 пакет из 2 - нумеруем p1(к примеру), каждый 2 пакет из 2 нумеруем p2. Далее в соответствии с маркировкой раскидываем по интерфейсам.

Пакеты пронумеровал, а вот раскидать по интерфейсам не получилось...

Каким образом это сделать правильно? Либо может быть есть более лучший алгоритм для решения данной задачи? Если нужна какая-то доп. информация, напишите, скину. Буду очень благодарен за наводки.

 

Безымянный.png

Join the conversation

You can post now and register later. If you have an account, sign in now to post with your account.

Guest
Reply to this topic...

×   Pasted as rich text.   Paste as plain text instead

  Only 75 emoji are allowed.

×   Your link has been automatically embedded.   Display as a link instead

×   Your previous content has been restored.   Clear editor

×   You cannot paste images directly. Upload or insert images from URL.

×
×
  • Create New...
На сайте используются файлы cookie и сервисы аналитики для корректной работы форума и улучшения качества обслуживания. Продолжая использовать сайт, вы соглашаетесь с использованием файлов cookie и с Политикой конфиденциальности.