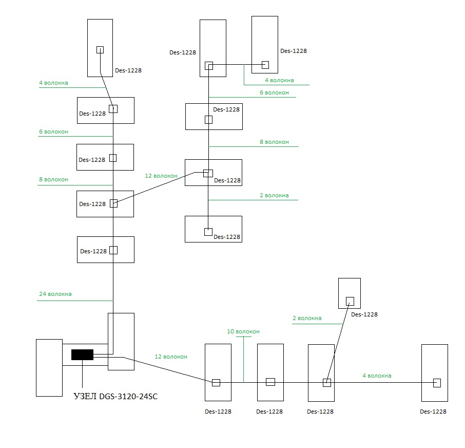
Sany114 Posted July 20, 2013 Posted July 20, 2013 Предлагаю на ваше рассмотрение схему сети. Нужна рецензия, ну и советы по использованию оптики, муфт, кроссов. Вставить ник Quote
BiWiS Posted July 20, 2013 Posted July 20, 2013 Там где 8 и меньше волокон используйте 8-ку, далее по нарастающей если меньше 16-и но больше 8 - то 16 волокон, ну и 24. А муфты и кроссы... ну это уже вам виднее где оно вам понадобится :) Вставить ник Quote
Sany114 Posted July 20, 2013 Author Posted July 20, 2013 (edited) Там где 8 и меньше волокон используйте 8-ку, далее по нарастающей если меньше 16-и но больше 8 - то 16 волокон, ну и 24. А муфты и кроссы... ну это уже вам виднее где оно вам понадобится :) Спасибо за подсказку по волокну. Муфты и кроссы где ставить понятно, а вот какие, вот в чем вопрос, что бы практично и неочень дорого. Edited July 20, 2013 by Sany114 Вставить ник Quote
mcdemon Posted July 20, 2013 Posted July 20, 2013 а вы будете использовать 2 волоконные модули? а то у вас по 2 волокна теряется постоянно. Вставить ник Quote
EShirokiy Posted July 20, 2013 Posted July 20, 2013 mcdemon, видимо закладывают по 2 волокна на дом, в перспективе на КТВ или еще на что нибудь Двухглазые СФП кто нибудь вообще использует? Кроме крупных телекомов Вставить ник Quote
Sany114 Posted July 21, 2013 Author Posted July 21, 2013 mcdemon, видимо закладывают по 2 волокна на дом, в перспективе на КТВ или еще на что нибудь Двухглазые СФП кто нибудь вообще использует? Кроме крупных телекомов Закладываем 2 волокна именно для КТВ. Вставить ник Quote
srg555 Posted July 21, 2013 Posted July 21, 2013 Двухглазые СФП кто нибудь вообще использует? Кроме крупных телекомов Кстати, кто-нибудь может объяснить почему крупные телекомы используют двуглазые sfp? Вставить ник Quote
laplundik Posted July 21, 2013 Posted July 21, 2013 чтоб не плодить темы, скажите сколько можно пользователей загнать в одной подсети? У меня 100 человек в 10.10.0.0\8 Когда и по сколько человек нужно будет раскидывать по вланам? Вставить ник Quote
srg555 Posted July 21, 2013 Posted July 21, 2013 чтоб не плодить темы, скажите сколько можно пользователей загнать в одной подсети? У меня 100 человек в 10.10.0.0\8 Когда и по сколько человек нужно будет раскидывать по вланам? Запомните правило - чем больше вланов, тем лучше. В идеале, vlan-per-user. Но схемы типа vlan-на-свитч тоже неплохо живут, главное чтоб между энд-юзерскими портами не было прямой L2-связности(порт-изоляция) Вставить ник Quote
laplundik Posted July 21, 2013 Posted July 21, 2013 чтоб не плодить темы, скажите сколько можно пользователей загнать в одной подсети? У меня 100 человек в 10.10.0.0\8 Когда и по сколько человек нужно будет раскидывать по вланам? Запомните правило - чем больше вланов, тем лучше. В идеале, vlan-per-user. Но схемы типа vlan-на-свитч тоже неплохо живут, главное чтоб между энд-юзерскими портами не было прямой L2-связности(порт-изоляция) У меня все 100 чел друг друга видят Вставить ник Quote
srg555 Posted July 21, 2013 Posted July 21, 2013 У меня все 100 чел друг друга видят Рано или поздно вы обретёте серьёзный геморрой(флуды, спуфы - не обязательно злонамеренно) с такой конфигурацией(если у вас конечно нет жёстких L2/arp/L3-фильтров на каждом порту) Вставить ник Quote
Recommended Posts
Join the conversation
You can post now and register later. If you have an account, sign in now to post with your account.