azazelo1 Posted September 18, 2012 Posted September 18, 2012 Здравствуйте !!! Запускаем сеть по технологии ГЕПОН . Нужен специалист для консультаций по выбору оборудования , пуска и обучения персонала. Пишите в личку. С уважением, Азазело Вставить ник Quote
AdmUser Posted September 21, 2012 Posted September 21, 2012 Аналогично :), копию Zoro.. Вставить ник Quote
Nick_name Posted September 21, 2012 Posted September 21, 2012 Народ проявляет интерес к PON. Вставить ник Quote
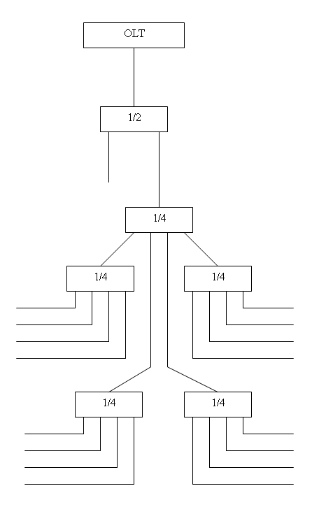
Saab95 Posted September 21, 2012 Posted September 21, 2012 Здравствуйте !!! Запускаем сеть по технологии ГЕПОН . Нужен специалист для консультаций по выбору оборудования , пуска и обучения персонала. Пишите в личку. С уважением, Азазело Самое главное, что бы спецалист для консультаций был не зависим от производителей самого оборудования ГЕПОН, а то насоветует дорогих железок, и вы на них ничего не заработаете. На данный момент самое доступное оборудование стоит порядка 50 тыс.р. за OLT с двумя портами и модульной архитектурой (можно легко расширять количество портов, покупая дополнительные платы, что не требует больших затрат на начальном этапе строительства), клиентские ONU около 3000р. Есть со 100 или 1000 мегабит портами. По пассивке все просто - тянете волокно от OLT в нужное место, там устанавливаете сплиттер 1/2 или 1/4, и далее отдельными волокнами отводите на группы домов или ответвления, где устанавливаете еще делитель 1/4 для деления магистрали, и в той же муфте/корпусе еще делитель 1/4 для подключения 4-х домов, далее 4-х волоконным кабелем тянете 3 волокна по улице до соседней группы домов, ставите делитель 1/4 и подключаете еще 4 дома и так еще 2 раза. Все сединители на разъемах, поэтому можно легко расширять и модернизировать сеть, просто меняя сплиттеры в муфтах и добавляя модули в головную станцию ПОН. Вставить ник Quote
Aomi Posted September 21, 2012 Posted September 21, 2012 (edited) Про соединители не понял - на каких разъемах они? Кстати, у НАГа решение есть, вполне доступное. Edited September 21, 2012 by Aomi Вставить ник Quote
Saab95 Posted September 21, 2012 Posted September 21, 2012 Про соединители не понял - на каких разъемах они? На SC. В муфте развариваются волокна на разъемы, а потом легко меняете сплиттеры. При этом можно при малом количестве подключений использовать малопортовые, а по мере развития менять на большее количество портов, одновременно добавляя модули в OLT. Вставить ник Quote
hRUst Posted September 22, 2012 Posted September 22, 2012 (edited) А что за оборудование за 50 т.р. на два порта OLT? Edited September 22, 2012 by hRUst Вставить ник Quote
vIv Posted September 22, 2012 Posted September 22, 2012 Про соединители не понял - на каких разъемах они? На SC. В муфте развариваются волокна на разъемы, а потом легко меняете сплиттеры. При этом можно при малом количестве подключений использовать малопортовые, а по мере развития менять на большее количество портов, одновременно добавляя модули в OLT. Если с телевидением, то никаких разъёмов, только сварка. Вставить ник Quote
Saab95 Posted September 22, 2012 Posted September 22, 2012 Про соединители не понял - на каких разъемах они? На SC. В муфте развариваются волокна на разъемы, а потом легко меняете сплиттеры. При этом можно при малом количестве подключений использовать малопортовые, а по мере развития менять на большее количество портов, одновременно добавляя модули в OLT. Если с телевидением, то никаких разъёмов, только сварка. Телевидение по пону в частные дома не выгоден, т.к. онушка 7500р. стоит с коаксиальным выходом. Обычная гигабитная порядка 3500р. За разницу в 4000р. можно IPTV приставку давать. А что за оборудование за 50 т.р. на два порта OLT? Оборудование китайское, скоро приедет в оригинальном или забрендованном виде. Есть вариант стоечной версии в 1U с двумя портами PON, есть модульный вариант в корпусе 3U, в него устанавливаются платы расширения с 2-мя портами. Натыкать можно порядка 8 плат и получить 16 портов. Вставить ник Quote
D^2 Posted September 22, 2012 Posted September 22, 2012 А что за оборудование за 50 т.р. на два порта OLT? GPON OLT 100 за 4 порта =) Телевидение по пону в частные дома не выгоден, т.к. онушка 7500р. стоит с коаксиальным выходом. Обычная гигабитная порядка 3500р. За разницу в 4000р. можно IPTV приставку давать. если ТВ не давать то разъемы SC/APC все равно ставить или UPC? Оборудование китайское, скоро приедет в оригинальном или забрендованном виде. как всегда придется выступать в качестве бета-тестера? и юзать китайский саппорт? Вставить ник Quote
Saab95 Posted September 22, 2012 Posted September 22, 2012 Разъемы обычные, хотя можно заказывать с любыми типами разъемов. Саппорт будет русский. Хотя какие там могут быть проблемы? Обычно пон используют по схеме влан на ону и все разгребают на сервере доступа, при такой схеме работы глюков не бывает. А что за оборудование за 50 т.р. на два порта OLT? GPON OLT 100 за 4 порта =) Тут суть в том, что маленьким оператором нужно решение с минимальным количеством портов для установки на выносных узлах, или на последнем доме. Т.к. если тянуть оптику из основного узла, то она очень часто составная и в ней потеряется половина оптического бюджета, что не позволит подключить много пользователей на ветку. Вставить ник Quote
dsk Posted September 22, 2012 Posted September 22, 2012 Оборудование китайское, скоро приедет в оригинальном или забрендованном виде. Проинформируйте как приедет, а то давно ищу что-то подобное. Вставить ник Quote
D^2 Posted September 22, 2012 Posted September 22, 2012 Саппорт будет русский. Хотя какие там могут быть проблемы? Обычно пон используют по схеме влан на ону и все разгребают на сервере доступа, при такой схеме работы глюков не бывает. http://www.ad-net.com.tw/index.php?id=300 это чудо будет с русским саппортом? =) про проблемы точно не могу сказать, но слышал много недовольных отзывов о качестве прошивок и работе софта того же Элтекса. что будет с этим китайским noname не могу представить - ведь это чисто designer company... p.s. кстати downstream полоса у них только 1.25Г? Вставить ник Quote
kosmich7 Posted September 22, 2012 Posted September 22, 2012 (edited) Тут суть в том, что маленьким оператором нужно решение с минимальным количеством портов для установки на выносных узлах, или на последнем доме. Т.к. если тянуть оптику из основного узла, то она очень часто составная и в ней потеряется половина оптического бюджета, что не позволит подключить много пользователей на ветку. Ссуть где попало, а вот саабу наварить чуток нуно, вот и тулит всяко разно, и без разбору кому.Потому шо у него не авке не змейка а радио/волна) синусоида))) Edited September 22, 2012 by kosmich7 Вставить ник Quote
Saab95 Posted September 22, 2012 Posted September 22, 2012 Саппорт будет русский. Хотя какие там могут быть проблемы? Обычно пон используют по схеме влан на ону и все разгребают на сервере доступа, при такой схеме работы глюков не бывает. http://www.ad-net.co...ndex.php?id=300 это чудо будет с русским саппортом? =) про проблемы точно не могу сказать, но слышал много недовольных отзывов о качестве прошивок и работе софта того же Элтекса. что будет с этим китайским noname не могу представить - ведь это чисто designer company... p.s. кстати downstream полоса у них только 1.25Г? Не, аднета не будет. В нем какие-то тормоза работают, ничего толком не говорят и на почту раз в неделю отвечают. Есть другие, более дружелюбные китайцы. Ссуть где попало, а вот саабу наварить чуток нуно, вот и тулит всяко разно, и без разбору кому. Потому шо у него не авке не змейка а радио/волна) синусоида))) Вот нужна вам точка доступа с вайфаем, вы приходите в магазин, а там на полке ничего кроме длинка и тплинка нет. Получается вам продавцы навязали товар, который у них есть. Если вы зайдете в интернет, то найдете еще десяток производителей, аналогичных по качеству. Но все они будут хуже микротика. Но если вы его увидите в первый раз, то скажете - фи, какая фигня. И если кто-то не разжует его возможности - вы ведь не купите. Так же и с поном. Есть куча производителей, но все не то. И нужно выбрать самого оптимального из них. Вставить ник Quote
D^2 Posted September 22, 2012 Posted September 22, 2012 И нужно выбрать самого оптимального из них. и кто же он такой дружелюбный? только не говорите, что бдком или gw... и тем более fiberhome +) Вставить ник Quote
Аndrey Posted September 23, 2012 Posted September 23, 2012 2 порта за 50к или 4 порта за 100к, имха не очень принципиально. 50к это всего лишь ~15 абонентов по ОНУ, зато используя 2 дополнительных порта можно подключать меньшее кол-во ОНУ на порт, нитак боясь не влезть в бюджет + будет больше запас. Вставить ник Quote
holodkov Posted September 23, 2012 Posted September 23, 2012 По пассивке все просто - тянете волокно от OLT в нужное место, там устанавливаете сплиттер 1/2 или 1/4, и далее отдельными волокнами отводите на группы домов или ответвления, где устанавливаете еще делитель 1/4 для деления магистрали, и в той же муфте/корпусе еще делитель 1/4 для подключения 4-х домов, далее 4-х волоконным кабелем тянете 3 волокна по улице до соседней группы домов, ставите делитель 1/4 и подключаете еще 4 дома и так еще 2 раза. Все сединители на разъемах, поэтому можно легко расширять и модернизировать сеть, просто меняя сплиттеры в муфтах и добавляя модули в головную станцию ПОН. никак не пойму куда и зачем 3 волокна Вставить ник Quote
Saab95 Posted September 23, 2012 Posted September 23, 2012 никак не пойму куда и зачем 3 волокна Приходит одно волокно, вы его делите на 2, получается 2 волокна. Каждое волокно идет в муфту, где ставится делитель 1/4, на его выходе уже 4 волокна. На одно волокно в этой же муфте ставите делитель еще 1/4 и получаете 4 волокна для подключения клиентов - подключаете с этого столба. Остается 3 волокна из первого делителя 1/4 - вы их в 4-х волоконном кабеле тянете на следующий столб, где берете одно волокно и подключаете на него делитель 1/4, подключая еще 4-х клиентов. И так еще 2 раза. Можно конечно сразу взять 3 отдельных кабеля и растянуть в разные стороны. И нужно выбрать самого оптимального из них. и кто же он такой дружелюбный? только не говорите, что бдком или gw... и тем более fiberhome +) Не, в вашем списке его нет=) Вставить ник Quote
AlexPan Posted September 23, 2012 Posted September 23, 2012 Начинающие думают, что с PON все просто. Наставил сплитеров, как бог на душу положит и все работает. Ничего подобного! Основная проблема - очень малый оптический бюджет и каждый делитель его жрет. Тут уже китайскими сварочниками и кривыми руками не поваришь. Это с эзером можно на каждой сварке потери по уши иметь или патчкорды на каждом шаге ставить, в крайнем случае можно поставить gbic помощнее. Если человек советует ставить в муфтах разъемы, значит сам никогда PON сети не строил. Мой совет начинающим! Позьмите одну голову и постройте пилотную зону. Лучше на все грабли наступить в пилотной зоне, чем потом сети перестраивать. С PON очень много маленьких секретов, которые вам все рассказывать не будут. Так что сами, сами и еще раз сами! У монтажников должны быть приборы и регламенты мерить уровень сигнала на каждом шаге. Тут особо OTDR не поиспользуешь, сеть то на сплитерах. С поставщиком оборудования тоже все не просто. Оборудование проприетарное и друг с другом почти не совместимое. Если начал покупать у одного производителя, то только у него и будешь покупать. А китайцы всегда грешили своей ориентацией на корпоратов. Вышел чипсет на $3 дешевле и больше ничего не производится. А в случае с PON это означает, что все оборудование надо поменять, а старое в помойку выкинуть или с одних клиентов снимать и другим ставить. Так что экономия сегодня может обернуться катастрофой в будущем. Вставить ник Quote
Saab95 Posted September 23, 2012 Posted September 23, 2012 Начинающие думают, что с PON все просто. Наставил сплитеров, как бог на душу положит и все работает. Ничего подобного! Основная проблема - очень малый оптический бюджет и каждый делитель его жрет. Если вешать по 16 клиентов на ветку - проблем не бывает. При стоимости OLT за 2 порта 50 тыс, клиентских устройств 3 тыс., то на один можно посадить 32 клиента 50000 + 32 * 3000 = 146000, делим на 32 получаем 4500р. затрат на клиента. Если приплюсовать сплиттеры, в 5000р. укладывается. Если делать по стандартной схеме, получается все равно дороже и никакой гибкости. Вставить ник Quote
dsk Posted September 23, 2012 Posted September 23, 2012 В случаях, когда до частного сектора от узла надо класть несколько километров 32-64 жильного кабеля, экономия более чем оправдана. Вставить ник Quote
vIv Posted September 23, 2012 Posted September 23, 2012 Телевидение по пону в частные дома не выгоден, т.к. онушка 7500р. стоит с коаксиальным выходом. Обычная гигабитная порядка 3500р. За разницу в 4000р. можно IPTV приставку давать. А если почитать, как PON заходит на территорию, то можно узнать, что ОНУ-шка нужна менее, чем половине абонентов. А вот приёмник стоит... не знал, да? ;-) Приёмник оптический для сетей КТВ SNR-OR-100-07 - Партнёрская цена — 1 956.38 руб если ТВ не давать то разъемы SC/APC все равно ставить или UPC? Если ты ПОТОМ передумаешь, то будешь играть в увлекательную игру "заменяем ВСЕ UPC в сети на APC" ;-( Кстати, была же статейка: http://www.nag.ru/articles/reviews/15537/volokno-do-kvartiryi.html Вставить ник Quote
Recommended Posts
Join the conversation
You can post now and register later. If you have an account, sign in now to post with your account.