Jump to content

Recommended Posts

Posted

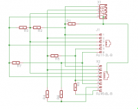
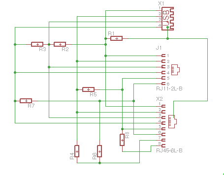
Добрый день. Помогите найти схему или фото платы с двух сторон на пассивную заглушку для кабельного тестера E097X, RX-1000 или аналогичного. Может кто пользуется таким и может срисовать схему с номиналами или сделать качественное фото самой платы, хотя бы RJ-45 части. Заранее спасибо.

post-92206-003771200 1322560856_thumb.png

  • 10 months later...
  • 6 months later...

Join the conversation

You can post now and register later. If you have an account, sign in now to post with your account.

Guest
Reply to this topic...

×   Pasted as rich text.   Paste as plain text instead

  Only 75 emoji are allowed.

×   Your link has been automatically embedded.   Display as a link instead

×   Your previous content has been restored.   Clear editor

×   You cannot paste images directly. Upload or insert images from URL.

×
×
  • Create New...
На сайте используются файлы cookie и сервисы аналитики для корректной работы форума и улучшения качества обслуживания. Продолжая использовать сайт, вы соглашаетесь с использованием файлов cookie и с Политикой конфиденциальности.