AtreX Posted November 15, 2008 Posted November 15, 2008 (edited) Уважаемые опытные товарищи помогите разобраться с таким явлением. Я хочу проложить кабель посвоему микрорайону, в настоящее время пользуюсь медным кабелем. Вопросы от чайников: 1) что нужно для качественного оконцевания кабеля. разобрался что такое пигтейл, кросс, пачкорд и тд. но нигде так и не нашёл для чего нужен пигтейл? можно ли кабель(жилку FO) сразу приварить к пачкорду? также возникли проблемы с обозначением конекторов и тех же пигтейлов. 2) что нужно для разветвления много жильных кабелей. Пока знаю что в первую очередь нужны муфты, а что ещё для этого нужно? 3) какие нормы и какие процедуры нужно соблюсти для нормального функцианировния сети. Подскажите пожалйуста на каком нибудь примере, какой медиа конвертор ставить, сколько слудет оствалять запаса на концах кабелей. ,Бюджет ограниченный экперементировать и проверять на себе совсем ни охота. Время поджимает всё что нашёл в интернете описывается поверхностно и без особенностей. Помогите справится с задачей заранее спасибо. Edited November 15, 2008 by AtreX Вставить ник Quote
alcool Posted November 15, 2008 Posted November 15, 2008 Для начала ознакомьтесь с материалом. http://wiki.nag.ru/wiki/index.php/%D0%92_%...%D0%B7_Ethernet 1) пигтейл это половина патчкорда. 2) ничего не нужно. То же что и для сварки. 3) запасы, минимальные радиусы, качество монтажа. Так просто и не ответишь. Вставить ник Quote
20512 Posted November 15, 2008 Posted November 15, 2008 Начать все делать своими руками. После этого возникнут более конкретные вопросы.... 1. к волокну приваривается пигтейл оконцованный таким же разъемом, что и у исп. оборудования. 2. много пигтейлов :) или просто разваривать в муфте волокна по направлениям ... 3. акуратность, акуратность и еще раз акуратность.... :) Вставить ник Quote
X-RaY™ Posted November 15, 2008 Posted November 15, 2008 Да оптика только кажется что там все сложно, а так поработать с ней пару недель и все встанет на свои места, почитать инструкции от муфт\панелей. Потом самое главное аккуратность и чистота. Пигтейлы нужны что бы обварить волокна в патч-панелях, абонентских боксах и типа того, потом уложенный пигтейл втыкается в адаптер "изнутри" патч панели, бокса а с другой стороны адаптера уже подключается патч корд, который иде в оборудование или другую патч панель. Вставить ник Quote
AtreX Posted November 15, 2008 Author Posted November 15, 2008 Нимогу всё это вразумить. Нимоглибы вы мне это всё разсказать на примере какое кол-во тех или иных оборудований необходимо для следующей схемы. три точки соеденить оптовокном. 1 растояние между точкой А до развилки 200 метров далее раветление на точки Б и Д, растаяние от развилки 100 метров. Сколько требует стандартное положение оставлять очищенные жилки с каждой стороны. Сколько нужно пигтелов. Как я понял по одному на каждый конец жилко по одному пигтейлу и патчкорду. а разьемы вот тут совсем запутался почему у разных патчкордов разные конеккторы в чем разница? Вставить ник Quote
Negator1983 Posted November 15, 2008 Posted November 15, 2008 Разные коннекторы (SC, LC,FC) - вставляются в разные типы оборудования. Наиболее распространенный - SC Разницы в них никакой кроме той что патчкорд с типом коннектора нужно втыкать в оборудование с тем же типом коннектора Грубо говоря как интернетный провод в телефон не воткнешь Вставить ник Quote
Harmer Posted November 16, 2008 Posted November 16, 2008 1 растояние между точкой А до развилки 200 метров далее раветление на точки Б и Д, растаяние от развилки 100 метров. Нене. Карту изобрази. Вставить ник Quote
AtreX Posted November 16, 2008 Author Posted November 16, 2008 Ну вот тогда получается такая рагадка, конечно примера ради. Вставить ник Quote
Harmer Posted November 16, 2008 Posted November 16, 2008 Не, нафик тебе лишняя муфта. Не надо рогаток. Между А и Б вешай, например кабель ОПД 2х4Е-6, а между Б и Ц - ОПЦ 4Е-4 В точке А оконечиваются 2 волокна из одного модуля и 2 из другого. Остальные бросаются так. В точке Б один из модулей первого кабеля полностью вари во второй кабель. Из второго модуля оконечиваются 2 волокна. В точке Ц оконечиваются 2 волокна. Ну, или если с деньгами совсем тяжело и уверен, что расширяться не будешь никогда, то можно обойтись одним ОПЦ 4Е-4. Тогда в точке А оконечивается все, в точке Б 2 волокна оконечиваются и 2 варятся транзитом, в точке Ц оконечиваются 2 волокна, те, которые варились транзитом в точке Б. Кроме кабеля понадобится три кросса, например http://mobi-tek.ru/vols/sleeve-cross/cross/cross-gp-d/ 4 патчкорда SC-SC SM (а лучше 2 дуплексных) 4 медиаконвертера, например Planet FT-802S15 Ну и человек, который будет варить. :-) Вставить ник Quote
AtreX Posted November 16, 2008 Author Posted November 16, 2008 а разница в патчкордах? дуплексный и симплексный - не ужели это означает что припаяв симплексный патчкорд кабель можно будет использовать только в одном направлении? Вставить ник Quote
20512 Posted November 16, 2008 Posted November 16, 2008 "дуплексный и симплексный" это такое условное обозначение :) У "дуплексного" в одном корпусе два оптических разьема обычно типа LC. Применяется обычно для двухволоконных конверторов. Правильнее, я думаю, называть его спаренным. Вставить ник Quote
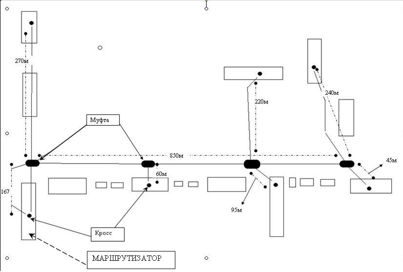
AtreX Posted November 22, 2008 Author Posted November 22, 2008 Вот схема которую я хочу реализовать В данной схеме будет успользоваться 8 жильный кабель, 14 пигтейлов, 14 патчкордов 6 кросс боксов, 7 медиа конверторов и 4 муфты. Работаспособнали данныя схема. Если мои расчеиы верны то подскажите какой модели оборудования лучше всего испльзовать. Что то ни как ни получается прикрепить изабражение почему? Вставить ник Quote
Nag Posted November 22, 2008 Posted November 22, 2008 вот получилось.Муфты - отменить. Затащите петлю на дом и в кросс ее. Отдельностоящий дом с пролетом 220 метров - отменить. К нему тянуть с соседнего (крайнего верхне-правого) дома. Вставить ник Quote
Harmer Posted November 22, 2008 Posted November 22, 2008 Дык эта.. Опять. Нафига тебе столько муфт? Ветвиться можно прямо в кроссе. Во-первых, муфта денег стоит, во-вторых, на сварках сэкономишь. А про работоспособность - ты ж волокна не разрисовал. Вставить ник Quote
AtreX Posted November 23, 2008 Author Posted November 23, 2008 оо забыл сказать это примерная илюстрация. во вторых кабель будет тянутся по столбам вот из-за этого нужны муфты. А между верхним крайним с права домом и соседним с лева растояния примерно метров 500. Да архитектор с меня ни ахтишный так что пришлось рисовать как могу черная линия и обозначала магистраль 8 жильную. Вставить ник Quote
Мишаня Posted November 23, 2008 Posted November 23, 2008 Нафига тебе столько муфт? Ветвиться можно прямо в кроссе. Во-первых, муфта денег стоит, во-вторых, на сварках сэкономишь. А какже насчёт герметизации ??!!! А если место разварки и отводов на дом не на сухом техэтаже. И потом при такой схеме, разваривая прямо в кроссах, особо не сэкономишь на сварке. 5-6 сварок сэкономленых получается. А вот экономия кабеля и времени это да. Тем более если вести по крышам домов сразу. Но правда с первого взгляда и со слов автора расположение домов на плане "маленько" не соответствует действительности. Вставить ник Quote
AtreX Posted November 24, 2008 Author Posted November 24, 2008 И каково же мнение экспертов, работоспособен ли такое метод проводки кабеля. Вроде как никто ничего против не имеет. А что же насчёт оорудования? Покупать дуплексный патчкорд или нестоит... вот в чем вопрос. Вставить ник Quote
KaUr0Ff Posted November 24, 2008 Posted November 24, 2008 скинь чистый план домов, пустой, и укажи где будет узел, я тебе нарисую :) Вставить ник Quote
Harmer Posted November 24, 2008 Posted November 24, 2008 Нафига тебе столько муфт? Ветвиться можно прямо в кроссе. Во-первых, муфта денег стоит, во-вторых, на сварках сэкономишь. А какже насчёт герметизации ??!!! А если место разварки и отводов на дом не на сухом техэтаже. Не понял. Кросс-то в любом случае надо ставить. И в любом случае в сухом месте. Собственно, считаем. Кабель 8 волокон - 21 руб/м, муфта 1500 руб. Следовательно, если от муфты до кросса меньше 70 метров, то выгоднее муфту не ставить, а поднять со столба в кросс два кабеля. Даже без учета экономии на сварках. По данной схеме 2 муфты убираются. Вставить ник Quote
AtreX Posted November 26, 2008 Author Posted November 26, 2008 Ну с этим всё более или менее понятно. Народ а что делать с протяжкой, как его натягивать, лебёдкой ли или чем нибудь ещё. Вставить ник Quote
AtreX Posted November 26, 2008 Author Posted November 26, 2008 Какой кашмар низнал как эта штука называется( спасибо хехе осталось всё это реализовать потом напишу как это всё было)) Вставить ник Quote
Мишаня Posted November 29, 2008 Posted November 29, 2008 На столбах-то? Талрепом. Мы на столбах натягивали при помощи 3-х человек. Заранее вешаются крюки на все столбы. На крайний цепляется кабель (если там муфта будет, то оставляется кабель кольцом высота столба + метров 4-5 на разварку). Затем набрасывается кабель на 3 столба (на крюки). Два человека натягивают кабель к четвёртому столбу, а третий с лесенки делает крепление на 3-ем столбе. Затем кабель в обратном направлении крепится к крючкам на натянутом участке соответствующим крепежом. Далее алгоритм действий повторяется. И вроде обходились без талрепов. В натяге главное не перестаратся с усилием. Хотя даже не представляю, какое оно должно быть, чтобы порвать волокна :) В нашем случае геморой в том, что мы всё это проделывали с одной лесенкой (7м). Вот если бы была люлька!!!! Кабель 8-ка, с самонесущим пока не работали. На прикреплённом файле вроде всё видно (если что не так, простите - составлял на скорую руку в Wordе) Там есть столбы, кабель, запас, провис "ДО" и "ПОСЛЕ", даже катушка с кабелем (прицеп не стал рисовать) ))) ИЗВИНЯЮСЬ!!!! Получилось два одинаковых изображения)) Что то подтупил маленько))) Вставить ник Quote
AtreX Posted December 3, 2008 Author Posted December 3, 2008 Спасибо за совет. Буду пробывать и так и этак потом отпишу как лучше получалось) Вставить ник Quote
Recommended Posts
Join the conversation
You can post now and register later. If you have an account, sign in now to post with your account.