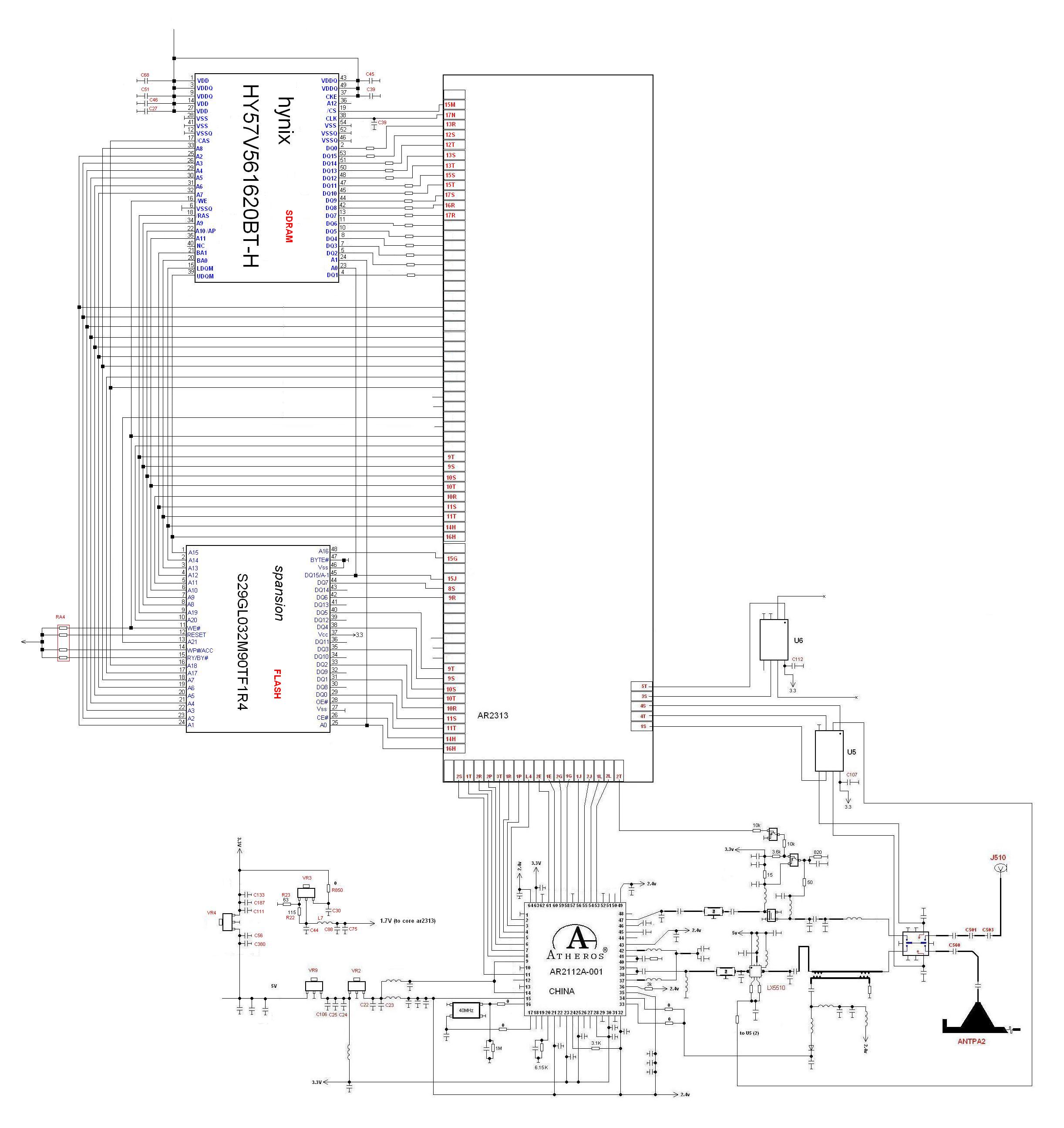
g7001 Posted March 14, 2008 Posted March 14, 2008 (edited) Решил тут намаливать схемку DWL2100AP.... Вылаживаю бета вариант(схема радиочасти),всю выложу как домалюю.Хотя незнаю нужна ли схема включения RAM и FLASH? Сразу возникла масса вопросов: Что измеряет "зубастая" полосковая линия(мощность или еще и КСВ???),и как она работает? Как может работать команда BB t s 14? Похоже китайцы впавают лишнюю деталь(U6).Кто такие U5 и U6? Обозначения номеров контактов чипа AR2313,согласно нумерации P-LBGA 233 Edited March 14, 2008 by g7001 Вставить ник Quote
Atrides-1 Posted March 14, 2008 Posted March 14, 2008 (edited) Сдвоенная полосковая линия это полосковый ответвитель сигнала, при данной схеме после диода на ноге 33 микросхемы получается напряжение, пропорциональное выходному ВЧ напряжению. КСВ при такой схеме измерить не удасться, т.к. нужно измерить обратное(отражённое) напряжение, а элементов для этого в схеме нет. Напряжение с 33 ноги идёт на втроенный АЦП - MessureADC. При выгорании\отказе антенного коммутатора не происходит передача мощности на антенну и сигнал на АЦП резко возрастает с 5 - 25 единиц до 40 - 70 Тоже самое происходит при обрыве центр. жилы кабеля и др. причинах. При отказе усилителя мощности напряжение ADC будет 0..1 Edited March 14, 2008 by Atrides-1 Вставить ник Quote
g7001 Posted March 14, 2008 Author Posted March 14, 2008 (edited) Я так тоже думал,но были сомнения.А то слишком много мифов на форуме о команде t s 14,и о том что точка может мерять КСВ. И еще вопрос: Со 2 ноги U5 приходит так называемое VREF,что оно регулирует? Изменяет выходную мощность усилителя lx5510,или усилитель переходит в режим минимального энергопотребления в паузах между передачей? Я так и не пойму зачем оно нужно,можно было бы подключить на +5В через резистор... Edited March 14, 2008 by g7001 Вставить ник Quote
v-proto Posted March 14, 2008 Posted March 14, 2008 Это это два в одном так как передача идёт симплексом то усилитель во время приёма глушат чтоб он не шумел на вход хотя там и есть коммутатор вч сигнала но он не справляеться с такими уровнями сигнала всё равно, если принудительно не выключать усилитель и померять чувствительность то она падает одновременно во время больших простоев его можно глушить там есть энерго сберегающий режим обычно он выкллючен. Вставить ник Quote
OK Posted March 15, 2008 Posted March 15, 2008 С какой точки можно снять (померить) уровень входного сигнала RSSI? Либо дискретно, либо аналогово. Вставить ник Quote
g7001 Posted March 15, 2008 Author Posted March 15, 2008 С какой точки можно снять (померить) уровень входного сигнала RSSI? Либо дискретно, либо аналогово.Нипонял вопроса.....Уровень входного сигнала измеряеться внутри "радио" микросхемы... Version beta2(+flash и sdram) Вставить ник Quote
v-proto Posted March 15, 2008 Posted March 15, 2008 (edited) Иван с вектора как то выкидывал фотки новой версии блюбокса с несламываемой прошивкой это там где есть хмод режим и так далее, так вот на фотке было видно что они прилипили какой то блочёк от которого идёт 5 проводов жгутом прямо в радио модуль к микросхеме ар2112 версия платы там всё таже а2 он как всегда отболтался но по сути они поставили ещё одну флешку как в карточке в неё прописан ключь прошивка его считывает при старте операцинки и если не совпадает уходит в паник ... в принципе защита стала сильнее теперь надо кроме сливания основого фирмваре ещё и сливать ключь с флешки ... ) а вообще все спец возможности о которых писал иван которые он добавил в точку есть в драйвере ath под фрей почитайте исходники кода много чего инересного там есть и воровать не надо ). Edited March 15, 2008 by v-proto Вставить ник Quote
g7001 Posted March 15, 2008 Author Posted March 15, 2008 (edited) на схеме стандартная рев A4.Рисовано с 3 точек доступа. Вобще особых проблем построить весь алгоритм загрузки с флешь и расположения данных по определенным адресам sdram нет....только нужну писать програмку для скоростных контроллеров...а нет не желания не времени. И расказывать о супер защите того что лежит на флешки это глупо))) Так как ломаеться все ...тем более у вас открытый сигнал идет по плате. А ВЕКТОР себе деньгу зарабатует. Те у кого деньги есть будут его "продукцию" брать,а те у кого денег поменьше(типо меня) будуть искать "окольные пути" по усовершенствованию. Но все же Open Sourсe рулит!!!! А залить туда что нить другое типа openwrt было бы очень хорошо...только jtag надо спаять и попробовать. Правда меня и BB устраивает. Edited March 15, 2008 by g7001 Вставить ник Quote
v-proto Posted March 15, 2008 Posted March 15, 2008 (edited) я никого не рекломировал, восприниать только для обще-образовательных целей ! 2100 перкрасно переделываеться в полноценный рутер с 16 метрами опреативки и неограниченым местом флеши и стартует почти всё что угодно фря линуха и там и там есть поддержка мипсов вопрос только цены данной переделки меня лично она устраивает остальным решать исключительно самим этож всё равно конструктор. Edited March 15, 2008 by v-proto Вставить ник Quote
OK Posted March 16, 2008 Posted March 16, 2008 Нипонял вопроса.....Уровень входного сигнала измеряеться внутри "радио" микросхемы... Хочу индикатор уровня сигнала на корпус поставить. Вставить ник Quote
builder Posted March 16, 2008 Posted March 16, 2008 Иван с вектора как то выкидывал фотки новой версии блюбокса с несламываемой прошивкой это там где есть хмод режим и так далее, так вот на фотке было видно что они прилипили какой то блочёк от которого идёт 5 проводов жгутом прямо в радио модуль к микросхеме ар2112 версия платы там всё таже а2 он как всегда отболтался но по сути они поставили ещё одну флешку как в карточке в неё прописан ключь прошивка его считывает при старте операцинки и если не совпадает уходит в паник ... в принципе защита стала сильнее теперь надо кроме сливания основого фирмваре ещё и сливать ключь с флешки ... ) а вообще все спец возможности о которых писал иван которые он добавил в точку есть в драйвере ath под фрей почитайте исходники кода много чего инересного там есть и воровать не надо ). Вы не это имели ввиду? Но тогда речь шла о термостатированном кварце, что больше похоже на правду чем вариантс флешкой, да и ни к чему это - кому надо тот разберётся. Вставить ник Quote
v-proto Posted March 16, 2008 Posted March 16, 2008 может быть и кварц от ивана было много словестного поноса что именно правда сложно выяснить до конца но флешь там тоже прикрутить можно Вставить ник Quote
MaXToP Posted March 16, 2008 Posted March 16, 2008 а что синий кирпичик не разобрали, сразу стало бы все ясно. Вставить ник Quote
builder Posted March 16, 2008 Posted March 16, 2008 а что синий кирпичик не разобрали, сразу стало бы все ясноэто ЯдерныйКот когда-то вскрывал, хотел и кирпичик поролоновый вскрыть,может и вскрыл и зажал :)) Вставить ник Quote
g7001 Posted March 16, 2008 Author Posted March 16, 2008 Нету у меня "синего гроба". Да и тот который я вскрывал не как,ни на азеруси сделан. Я был сильно удивлен тому что там Atmel явно в качестве основного чипа стоит,и хренова куча микросхем в радичасти,и надпись на плате Taiwan,и окуратно припаяна посредством проводов какая то микруха к флешке. Да и по чювствительности и мощности эта хрень хуже была.Просто сравнивали НАСТОЯЩИЙ БЛЮБОКС и dwl2100,2100 оказалась и мощнее и чюствительнее,эх жаль что я забыл и снес раздел винта вместе с фотками,хотя может разыщю. А вот китайцы "курили траву" когда думали что не нужно впаивать в плату,по тому что U6 у них и правда бесплатное приложение,видимо она на 5Ггц,управляет выходнымусилителем и УВЧ(на 5Ггц,которого на плате НЕТ!). И у флеши 13 нога подходит к контролеру.А в даташифте написано что это нога НЕ ЗАДЕЙСТВОВАНА в этой модели микросхемы. Вставить ник Quote
arcad38 Posted March 17, 2008 Posted March 17, 2008 нихрена кроме кварца в в коробочке нет, и фото здесь уже выкладывали Вставить ник Quote
v-proto Posted March 17, 2008 Posted March 17, 2008 А зачем целых 6 проводов для кварца ему 3 хватит ?? что они там налепили в точках с MG он говорил что там какая то железная переделка и безнеё работать не будет ?? или это всего лишь частоту кварца сделали более термостабильно и маджик начинает работать ??? Вставить ник Quote
builder Posted March 17, 2008 Posted March 17, 2008 http://www.magicxtal.com/ маджик? Magic? MG? :) Вставить ник Quote
v-proto Posted March 17, 2008 Posted March 17, 2008 спасибо уже заказываю ... по характеристикам оно стоит того скорее всего маджик работает как раз за счёт высококой стабильности кварца потому как в меджик происходит зауживание полосы канала, а значит стабильность очень важна и ещё на форуме вектора не рекомендовали в стандартных точах бб зауживать полосу в связи с не предсказуем поведением канала . в принципе сходиться хотя конечно платформа эта ещё тот кипятильник ). Вставить ник Quote
builder Posted March 17, 2008 Posted March 17, 2008 по характеристикам оно стоит тоготем не менее, как я понимаю, всё равно необходим подбор по парам, тройкам и т.д.не забудте отписаться... :) Вставить ник Quote
wireless_man Posted March 17, 2008 Posted March 17, 2008 (edited) по характеристикам оно стоит тоготем не менее, как я понимаю, всё равно необходим подбор по парам, тройкам и т.д.не забудте отписаться... :) Это все фигня ..хмм максимум +25% на p2p и +15 на p2mp ..подбор не нужен .. З.Ы. Там в коробочке все достаточно просто и со вкусом ... фильтры ... внешний ГУН термостабилизированый с подстройкой ... + PLL в общем позаботились господа о стабильности синтезатора Edited March 17, 2008 by wireless_man Вставить ник Quote
v-proto Posted March 17, 2008 Posted March 17, 2008 (edited) по характеристикам оно стоит тоготем не менее, как я понимаю, всё равно необходим подбор по парам, тройкам и т.д.не забудте отписаться... :) Это все фигня ..хмм максимум +25% на p2p и +15 на p2mp ..подбор не нужен .. З.Ы. Там в коробочке все достаточно просто и со вкусом ... фильтры ... внешний ГУН термостабилизированый с подстройкой ... + PLL в общем позаботились господа о стабильности синтезатора Я извиняюсь это вы очём ? в кварцах нет ГУНа и так далее ... кварци данной фирмы подбирать глупо они и так уже отобранные, там такие характретистики что на них приборы делать можно. Жалко нет фото со вскрытым радио модулем последних версий бб. я столкнулся с недотягивающими ПАФами или не свосем совпадающими, китай видать даже на этом сильно экономит, приходиться подбирать на ачехометре а то и покупать просто новые. Всё таки векторовцы после того как прошивку сделали начали заниматься железом, потому как у меня теже наработки получились. Врятли китай паяет плату специально для вектора с хорошими комплектующими. Мне так кажеться. Edited March 17, 2008 by v-proto Вставить ник Quote
arcad38 Posted March 18, 2008 Posted March 18, 2008 Врятли китай паяет плату специально для вектора с хорошими комплектующими. Мне так кажеться. ага...... и для "революшинов" тоже думаете китай специально паяет DWL-7100, на особой линии, просто до "векторовцев" либо не дощёл принцип как сделано в революшине, а может и дощёл, да доступа к регистрам и NVRAM чипа нет, вот и свояли внешнее решение, лично моё мнение что эту коробочку в скоро уберут Вставить ник Quote
builder Posted March 18, 2008 Posted March 18, 2008 Вышеприведённые кварцы конечно не ГУН-ы, но запитывать их, имхо, надо отдельно, хорошо стабилизированным напряжением. Может и штатные (в 2100) кварцы не такое уж г..., а всё опять-таки к питанию сводится :) Вставить ник Quote
arcad38 Posted March 18, 2008 Posted March 18, 2008 Вышеприведённые кварцы конечно не ГУН-ы, но запитывать их, имхо, надо отдельно, хорошо стабилизированным напряжением. Может и штатные (в 2100) кварцы не такое уж г..., а всё опять-таки к питанию сводится :) с питанием практически не связано, основные факторы температура, и давление, и влажность, когда высокая активность, возле радиомодуля температура на 5 градусов повышается Вставить ник Quote
Recommended Posts
Join the conversation
You can post now and register later. If you have an account, sign in now to post with your account.