Jump to content

Recommended Posts

Posted

Доброго здравичка бояре!

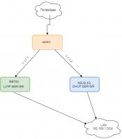
собственно вопрос такой имеем провайдера и 2 выделенных IP

также роутер ASUS со встроенным 4G резервирования канала.

появилась необходимость удаленного доступа, а АСУС поддерживает только PPTP

а iOS не поддерживает PPTP с недавних пор только L2TP

имеется в закромах RB750 вот и возник вопрос как прикрутить в сеть микротик для L2TP

за натом L2TP не пашет нифига.

накидал схемку для наглядности

 

post-111672-046267300 1493318485_thumb.png

 

P.S. не пинайте сильно

Join the conversation

You can post now and register later. If you have an account, sign in now to post with your account.

Guest
Reply to this topic...

×   Pasted as rich text.   Paste as plain text instead

  Only 75 emoji are allowed.

×   Your link has been automatically embedded.   Display as a link instead

×   Your previous content has been restored.   Clear editor

×   You cannot paste images directly. Upload or insert images from URL.

×
×
  • Create New...
На сайте используются файлы cookie и сервисы аналитики для корректной работы форума и улучшения качества обслуживания. Продолжая использовать сайт, вы соглашаетесь с использованием файлов cookie и с Политикой конфиденциальности.